排序
幸运大转盘活动抽奖系统源码
简介: 幸运大转盘活动抽奖系统源码 功能特性: 精美 UI** — 红色主题转盘,金色装饰,流畅动画,彩带庆祝效果 一键安装** — 访问 `/install/` 填写数据库信息即可完成安装 安全登录** — 后...
图片版Ping接口源码
简介: 图片版Ping接口源码 发个自用的Ping图片版接口 把压缩包丢服务器就能用 请求示例 域名/index.php?url=要ping的IP或域名 比如:xxx.com/...
K-Vault聚合云盘系统源码支持API分片、访客上传
简介: K-Vault聚合云盘系统源码支持API分片、访客上传 这是一款基于Cloudflare 的 Serverless 聚合云盘。以 telegram 为核心(支持 Webhook 直传与 2GB 扩展),并全面兼容 R2、S3、Disco...
中英双语言量化交易投资源码/跟单搬砖区块链交易所源码/前端uniapp纯源码+后端
简介: 中英双语言量化交易投资源码/跟单搬砖区块链交易所源码/前端uniapp纯源码+后端 本来是传到了服务器上面测试的,但是环境不行,CentOS7服务器装不上Python,后端启动Hyperf也有点问题,干...
汽修单管理系统源码
简介: 汽修单管理系统源码,专为中小汽修门店打造的轻量化管理工具。它能帮你高效管理维修订单和客户信息,从车辆信息录入到故障分析、费用统计,全程数字化流转,告别纸质单据和混乱台账。 系...
2026全新UI解析计费系统源码 附教程
简介: 2026全新UI解析计费系统源码 附教程 这次系统全面更新,更新了UI等其他功能,在原有的基础上做了升级和系统完善 以下是采用的技术栈后端基于 Java 17 + Spring Boot + MyBatis-Plus...
企业客户管理系统 springboot+vue Java版
简介: 企业客户管理系统的主要使用者分为管理员和员工,实现功能包括管理员:首页、个人中心、员工管理、客户信息管理、行业类型管理、项目信息管理、项目类型管理、项目收益管理,员工:首页...
梧桐下载页系统【无需数据库】
详情内容 一个现代化的Web下载页面系统,支持自定义外观和功能配置,包含完整的后台管理功能和安全增强特性。 ## 功能特点 ### 前端功能 – 现代化、美观的UI设计 – 完全响应式布局,支持各种...
梦幻西游避免吃大亏系统PHP源码
详情内容 作为梦幻平民上班族,有没有人跟我一样,不想上线是因为仓库满了,不想清理?不想清理说白了就是懒,不想转摊位,直接卖又怕吃了大亏。本来想用EXCEL表格来做,但拷贝过来拷贝过去怪麻...
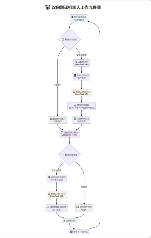
tgAI全自动翻译智能人工客服 客服机器人源码 带视频搭建教程
tgAI全自动翻译智能人工客服 客服机器人源码 带视频搭建教程 互联网转载 具体未测试 功能说明: 1.双向功能,这个不用说 2.将客户消息翻译为客服配置的指定语言,不管客户消息是哪个国家的语言,...
TQGame在线小游戏联机平台1.3.2联机双人生存游戏 双人游戏联机
简介: TQGame在线小游戏联机平台1.3.2 实在是没有什么事情干了 索性无聊就搞了个这么个东西出来 目前有两个模式 都是双人的 带音效 奖池里抽到的道具可以在背包里使用 然后呢细分了排行榜以及...
戒了么4.0 戒色签到打卡源码
简介: 最近死了么很火,于是我就想写一个戒色的,这款程序也就应运而生 原作者:@阿宅 戒了么是一个轻量、纯 PHP 的每日戒色签到程序,面向正在自律、挑战欲望的年轻人,无需用户中心,通过本...
































